Skip to main content
Home
  • Our work
  • Faculty of medicine
  • Laboratory members
  • Lab spaces
  • Publications
  • Recent news
  • Teaching
  • Financing
  • Contact
Image
Matrix sDtiffness induces epithelial–mesenchymal transition and promotes chemoresistance in pancreatic cancer cells
Matrix sDtiffness induces epithelial–mesenchymal transition and promotes chemoresistance in pancreatic cancer cells
Image
ATRA mechanically reprograms pancreatic stellate cells to suppress matrix remodelling and inhibit cancer cell invasion
ATRA mechanically reprograms pancreatic stellate cells to suppress matrix remodelling and inhibit cancer cell invasion
Image
Matrix stiffness modulates the activity of MMP-9 and TIMP-1 in hepatic stellate cells to perpetuate fibrosis
Matrix stiffness modulates the activity of MMP-9 and TIMP-1 in hepatic stellate cells to perpetuate fibrosis
Image
Substrate Rigidity Controls Activation and Durotaxis in Pancreatic Stellate Cells
Substrate Rigidity Controls Activation and Durotaxis in Pancreatic Stellate Cells
Syndecan-4 tunes cell mechanics by activating the kindlin-integrin-RhoA pathway
Image
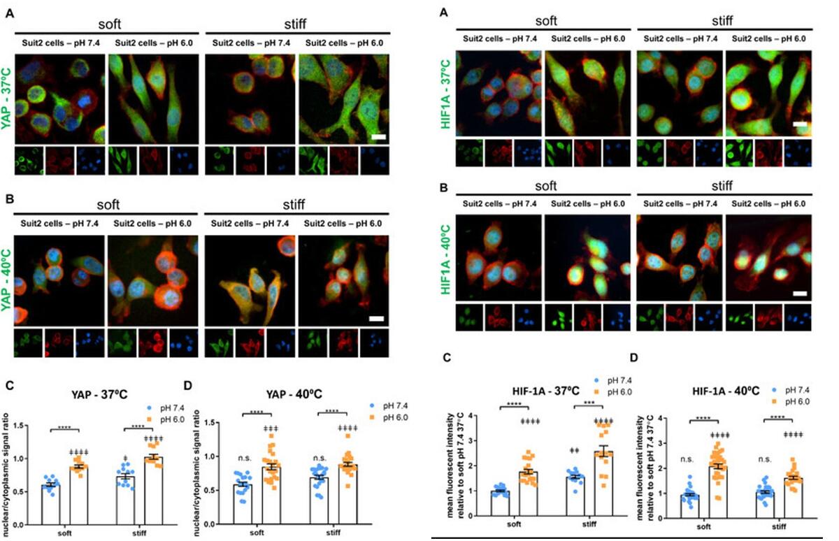
Tamoxifen mechanically reprograms the tumor microenvironment via HIF‐1A and reduces cancer cell survival
Tamoxifen mechanically reprograms the tumor microenvironment via HIF‐1A and reduces cancer cell survival
Image
ATRA modulates mechanical activation of TGF-β by pancreatic stellate cells
ATRA modulates mechanical activation of TGF-β by pancreatic stellate cells
Image
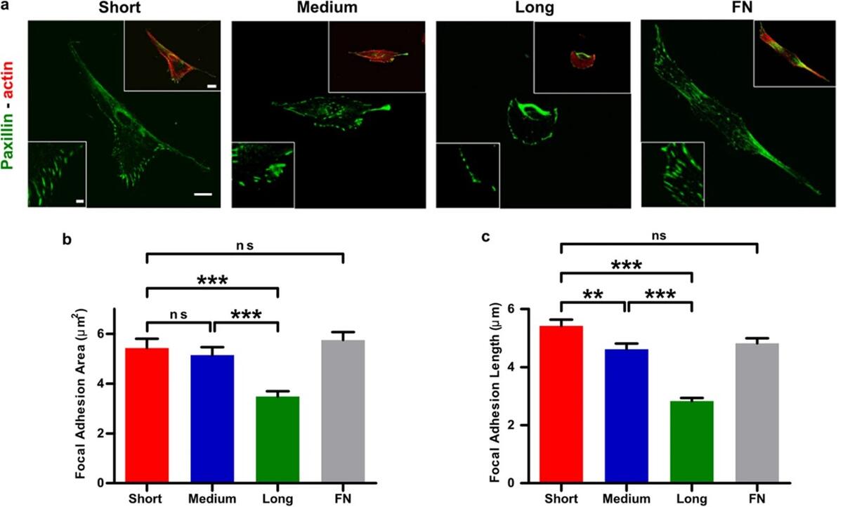
Adhesive ligand tether length affects the size and length of focal adhesions and influences cell spreading and attachment
Adhesive ligand tether length affects the size and length of focal adhesions and influences cell spreading and attachment
Image
GPER is a mechanoregulator of pancreatic stellate cells and the tumor microenvironment
GPER is a mechanoregulator of pancreatic stellate cells and the tumor microenvironment
Image
Retinoic acid receptorβ is downregulated in hepatocellular carcinoma and cirrhosis etc.jpg
Retinoic acid receptor‐β is downregulated in hepatocellular carcinoma and cirrhosis and its expression inhibits myosin‐driven activation and durotaxis in hepatic stellate cells
Mechanotransduction in talin through the interaction of the R8 domain with DLC1
Image
Tamoxifen mechanically deactivates hepatic stellate cells via the G protein- coupled estrogen receptor
Tamoxifen mechanically deactivates hepatic stellate cells via the G protein- coupled estrogen receptor
Image
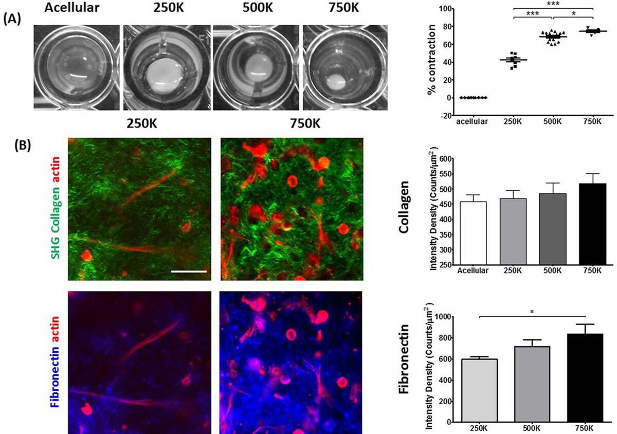
Quantitative analysis of 3D extracellular matrix remodelling by pancreatic stellate cells
Quantitative analysis of 3D extracellular matrix remodelling by pancreatic stellate cells
Image
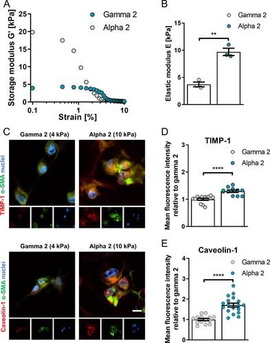
Substrate Stiffness-Driven Membrane Tension Modulates Vesicular Trafficking via Caveolin-1
Substrate Stiffness-Driven Membrane Tension Modulates Vesicular Trafficking via Caveolin-1
Image
GPER Activation Inhibits Cancer Cell Mechanotransduction and Basement Membrane Invasion via RhoA
GPER Activation Inhibits Cancer Cell Mechanotransduction and Basement Membrane Invasion via RhoA
Image
Self-Assembling Polypeptide Hydrogels as a Platform to Recapitulate the Tumor Microenvironment
Self-Assembling Polypeptide Hydrogels as a Platform to Recapitulate the Tumor Microenvironment
Image
Retinoic acid receptor β modulates mechanosensing and invasion in pancreatic cancer cells via myosin light chain 2
Retinoic acid receptor β modulates mechanosensing and invasion in pancreatic cancer cells via myosin light chain 2
Image
G Protein-Coupled Estrogen Receptor Regulates Actin Cytoskeleton Dynamics to Impair Cell Polarization
G Protein-Coupled Estrogen Receptor Regulates Actin Cytoskeleton Dynamics to Impair Cell Polarization
Chapter 6 - Implementation of a basement membrane invasion assay using mesenteric tissue
FAK controls the mechanical activation of YAP, a transcriptional regulator required for durotaxis

Breadcrumb

  1. Menu
  2. Publications

Laboratory C-31 - Department of Physiology - Faculty of Medicine - University Autonomous of Madrid
C. Arzobispo Morcillo, 4, Fuencarral-El Pardo, 28029 Madrid
info@relipaandbeyondresearchgroup.com